- RTM体系:饮料企业竞争取胜的核心要素
- “CBI500”榜单大揭秘它如何“定义”品牌高质量增长?
- 营养抗衰迈入六维时代!西班牙品牌概念180定义行业全新标准
- 乐山高新区光启低空经济产业链总部即将投入使用
- 2025年高端网站建设公司测评与推荐:10家国内著名高口碑网站建设供应商专家严选
- 肖战开年首封释出与李宁共赴「运动开启」的未来之约
- 万润科技举办先进存储模组制造基地投产仪式开启存储产业新征程
- 闲鱼循环商店开业引热潮透视无锡“首发经济”强磁场
- 2025广州广告设计公司实力排行:十大顶尖创意团队的核心优势与行业影响力深度解析
- 嘉亨家化筹划易主:去年完成“二代”接班净利润持续承压
邮箱:565142355@qq.com
手机:15891772836
电话:029-86751502
地址:陕西省西安市雁塔区朱雀大街融尚第十区8号楼301-01室
“CBI500”榜单大揭秘它如何“定义”品牌高质量增长?
如今做品牌是否还有价值?是追求长期品牌建设,还是短期ROI?如何让品牌的价值被看见、被证明?
在曾经“价格战”为主导的叙事里,白牌商家靠着极短的退出链条和规模冲刺,快速在风口下赚得盆满钵满;而品牌则由于客单价高、营销成本重,在所谓“拼低价”的氛围下显得沉重。在资本眼中,品牌投资曾一度从“长坡厚雪”演变成了一场胜率极低的豪赌。
近日,“2025新网商峰会”期间,北大国发院院长、著名经济学家黄益平在与《天下网商》的交流中引用了经典的经济学概念“柠檬市场”(信息不对称导致劣币驱逐良币),指出品牌失去生长空间后的后果。“如果消费者只能看到价格信号,而看不清品质信号,大家最终都会去买最便宜的东西,生产厂家就会不断压低成本、停止创新,最终全行业陷入萎缩。”
但从 2025 年以来,无论是宏观层面扩大内需的定调,还是微观层面越来越多品牌创始人从GMV(商品成交额)数字中抽身转而追求细水长流的利润,都指向了肯定的答案。

由北京大学国家发展研究院牵头,中山大学管理学院合作,淘宝天猫平台提供技术支持的“中国线上消费品牌指数(CBI)”及“全球品牌中国线)”榜单已更新至第三期。
这份榜单是业内首个完全基于真实消费行为、填补宏观经济指标在“消费品质”评估领域空白的科学体系。它是基于千万级品牌、9亿活跃用户、千万亿次搜索与购买行为的“全网大打分”,整合搜索、复购、好评、新品、年轻用户增速等12个维度,构建起一套超越单纯“价格”的立体度量衡。

第三期榜单中,我们看到大疆首次跻身前十,泡泡玛特逆势创新高,小众赛道的书包品牌卡拉羊、月饼品牌金九也跻身500强,引发媒体关注,成为品牌研究者、投资人研读“风向标”,也让价格背后背后隐藏的品质、信誉与创新,第一次以量化的方式重回公众视野。
此次,天下网商深入走访北大国发院课题组,通过一场深度对话,拆解了这套指数背后的科学含金量,以及作为高质增长“晴雨表”,榜单揭示哪些线上消费新变局?对于品牌来说,有哪些值得关注的部分?对企业经营有哪些价值?
很多榜单是为了排名而排名,但CBI500最初却是一个研究的“副产品”。北大国发院课题组的初衷是编制一套衡量中国消费品质变化的宏观指标——“中国线上品牌消费指数(CBI)”。长期以来,我们拥有反映规模的GDP(国内生产总值)、社会零售总额,反映价格的CPI(居民消费价格指数),但“消费品质”究竟是在升级还是降级?学术界一直缺乏定量的“刻度”。
从常识来看,我们一般认为居民多购买华为、美的等品牌商品是消费品质的提升,反之,购买白牌商品是品质降低,但是如何对抽象的消费品质进行量化,仍然是个难题。

为了算出宏观指数,课题组决定从品牌切入,先完成一项极其庞大的微观工程:给全网数以千万计的品牌打分,然后再计算消费者购买所有商品的品牌平均分,如果购买华为、美的、大疆等品牌商品变多,平均分自然升高,如果购买白牌商品更多,平均分自然降低,由此也就可以看出消费品质的变化。
研究团队利用大数据和人工智能算法,在进行了充分数据安全隔离的基础上,对全量品牌进行了全维度扫描。
这不是抽样调查,而是一次“普查”。模型学习了优质品牌与负面样本的特征,最终确定了成交额、搜索UV、复购、会员、客单价、年轻人群增速、新品成交、好评率等12项核心维度,为全网每个品牌生成了一个反映品质竞争力的分值。当千万个品牌被分值排定,一份既涵盖了苹果、大疆、泡泡玛特等头部品牌,也涵盖了所有白牌的全网品牌评分由此诞生。课题组意识到,这份榜单本身就是对中国品牌竞争力最真实的一次描绘,于是决定把每季度品牌评分的“500强”和它们的分项评分同时公布,这既是一份光荣榜,也是帮助品牌梳理发展经验实战手册。
CBI榜单能够实现“全量打分”,离不开阿里巴巴淘天集团提供的技术支持。电商平台如此力度支持学术机构进行消费研究,在国内外都较为罕见。
首先,是用户广度。超过9亿的月活跃用户,意味着数据样本覆盖了从一二线城市中产到三四线小镇青年的全光谱行为,具有极强的代表性。
其次,是运营策略较为平衡,与主打爆款或低价的平台不同,淘宝天猫是国内外品牌开设官方旗舰店的必选,也有丰富的白牌供给,有着完整的品牌谱系。
第三,是平台成熟度。作为一个运行超过20年的双边市场,其数据沉淀剔除了短期流量投机的“噪音”,能更客观地反映品牌的长期粘性。
一份综合全行业品牌的榜单要具备专业权威性,还需要解决一个难题:如何让不同行业的商家做同一套试题?CBI通过各种科学量化的模式组合,不断将行业竞技的“天平”校准。
譬如,3C数码行业天生客单价高、集中度高,而女装行业极为分散。如果直接比,榜单就会被苹果、华为占据。课题组采用了一套复杂的数学模型:首先在行业内部进行标准化打分(0-100分),确保每个行业的领头羊都站在相同的起跑线上。然后,再引入“销售额的对数标准化值”作为权重。
“销售额对数标准化处理”也能很大程度降低销售规模单项对排名的影响。一个销售额100亿元的品牌,在最终评分的权重上,并不是1亿品牌的100倍,而是被大大缩小了规模差距。这给了那些品牌力极强、但处于细分赛道的“小而美”品牌(如中小学生书包、新兴宠物品类等)品牌有了被看到的机会。
当价格成为强势信号,品质信号就会显得微弱,CBI指数的核心价值,就是要在价格之外,重新建立一套可量化的“品质信号系统”。
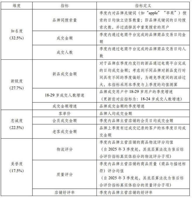
在CBI指数的打分体系中(知名度32.5%、新锐度27.5%、忠诚度22.5%、美誉度17.5%),传统的GMV只是指标之一,更多能够反映品牌生命力的信号,如主动搜索(知名度)、新品成交与年轻化(新锐度)、会员与老客(忠诚度),都被赋予了权重。

它通过计算18-29岁年轻用户的增速和新品成交占比,识别出那些具备“未来感”的品牌。大疆之所以能在三季度冲进前十,泡泡玛特之所以能逆势上行,核心支撑力正是其源源不断的新品产出能力。这背后,也代表了榜单的价值取向,对创新和新品牌的放大与支持。
在这个体系里,如果一个品牌只靠低价换规模,但搜的人少、老客回购率低、好评度差,它的排名将会靠后。通过这套权重分配,CBI指数让那些不卷价格、卷品质的品牌脱颖而出。
对于品牌而言,CBI500可以成为深入全网消费生态的“深度对照”。通过跨行业对标,品牌能精准定位自身在市场全局中的坐标。
此外,通过12项底层指标进行多维诊断,清晰识别自身发展关键拼图。是知名度沉淀不足、新锐度迭代滞后,还是年轻人心智流失或品质把控出现了偏差,都将为品牌带来可验证的行进方向。
但在低价噪音喧嚣的当下,这份榜单更重要的意义或许是为品牌选手注入力量和信心。头部品牌依靠高毛利与高忠诚度穿越周期,也在清晰展示向上路径,唯有通过品质投入与差异化价值,才能建立起真正抗周期的竞争壁垒。
正如黄益平教授所言,中国经济正在经历一次深刻的转型。过去,我们靠“比成本”横扫全球,但现在,未来十年的增长机会,藏在那些能够提供“差异化价值”的品牌里。
以下为《天下网商》与北大国发院课题组的深度对话,带你看懂“CBI指数”背后中国品牌的质变逻辑,对话内容经编辑整理:
A:之前的各类企业和品牌榜单往往看重收入、利润、市值等数据,很难做更深入的立体研究。“全球品牌中国线强”榜单则充分发挥了中国数字电商发展成熟的优势,是第一个完全用消费者实际购买行为来评品牌的榜单,更真实、更全面,也更科学。
第一,全靠真实网购行为——用的是大家在主流电商平台上的真实购买行为,不是靠问卷或公司财报。
第二,看重“品质”,而不是仅仅销量和价格——不光看谁卖得多、价格低,更看产品好不好、用户满不满意。
第三,更新快、看得准——因为用的是线上实时数据,能更快发现新趋势,连刚冒头的新品牌也能抓到。
第四,特别支持品牌创新——专门设了“新锐度”打分,鼓励创新,而不是只看谁历史久、赚得多。
第五,看得更细——不只有全国总榜,还能按地区、行业、季度查,清楚看到哪儿买得好、哪个品类在升级。
A:简单说,我们把行业分成8个大类、22个小类。这8个大类跟国家统计CPI用的分类是一样的,比如“食品”“居住”“交通通信”这些,小类主要是按电商平台实际运营中根据行业特点自然形成的商品分类。
由于中国线上电商行业运营已经非常成熟,我们只要把这个22个行业逐个对应到CPI行业里就行,比如男装、女装、运动户外都属于服饰。潮玩玩具、3C电脑等都属于教育文化与娱乐。
同时,为了保证品牌行业内对比的科学性,我们还参考行业意见,把一些重要消费品牌集中的行业做了单独划分。
比如,美妆。因为美妆跟其他日用品很不一样。大家买美妆更看重品牌,不像买洗衣液、纸巾那样主要看价格和实用,大牌多、竞争强,单独列出来更能看清谁强谁弱,美妆品牌竞争逻辑更独立,市场大、价值高,值得单独评分。

另外,在品牌榜单的发布中,存在不少跨行业经营的品牌。比如,家居、清洁、个护等其他几类日用品经常是一家品牌全包,像宝洁、联合利华,既卖洗发水又卖洗衣液、牙膏。再比如一些3C数码品牌华为、小米,既卖手机、又卖电脑,也卖智能设备。因此,在榜单的品牌行业归属中,没有完全细分到22个行业,而是根据大家的观感,适当考虑归并部分行业。所以榜单上就把家居、清洁、个护合并叫“居家日用”,美妆单独叫“美妆”;3C通讯、3C文教、3C智能归属于CPI的不同类别,但在榜单上就合并为“3C数码”。
当然,有些小类虽然能归到某个大类里,但不能代表那个大类的主要花销。比如“装修建材”算在“居住”里,但大家住的房子主要花的是房租或房贷,不是装修,这些特点我们都在报告中有详尽解释,方便学者进行对比研究。
A:榜单使用淘天的消费大数据,有以下几个方面的考量:首先,来自淘宝天猫的用户多、覆盖广,在淘天有超过9亿的月活跃用户,几乎涵盖了全国所有网购人群,从大城市到小地方都有。其次,品牌多样,这里既有便宜货也有高端品,各种价位和品质的品牌都能找到,不只是卖爆款或低价商品。第三,淘天平台互动性强,这让商家和消费者可以直接交流,可以更直观地看到消费者对商家的评价、反馈,有更多维度的互动信息;第四,商品种类全,不管是衣服、家电还是别的东西,几乎所有类型的商品都能在淘天平台买到;第五,平台成熟稳定,淘宝和天猫运营多年,促销活动等都很稳定,不会有大起大落的情况。
当然,线上和线下的销售情况会有所不同,但几乎所有主流品牌都有线上店,而且线上线下的产品质量是一样的。所以,虽然不能完整覆盖整个消费市场,但在了解品牌的质量和表现方面是非常有代表性的。而且伴随着数字经济的发展,还出现了很多纯线上品牌,这些在之前的线上零售统计中,也经常被忽视,CBI指数和榜单也是对于这部分消费有益补充。
A:以第一期榜单为例,在榜单前1000名里,大约有8%是2018年以后成立的新品牌。在增长最快的前100个品牌中,有36是靠“产品创新+找准细分需求”打市场,比如专门做宠物用品、露营装备或儿童健康零食等。这些新品牌里,80%是国产品牌,说明中国品牌更懂本地消费者,能快速做出大家真正需要的好产品。
A:确实存在,而且几乎在每一期榜单中,我们都会发现这样的亮点。这也是我们决定公布“500强榜单”的重要原因之一——希望让行业看到,中国有大量原创品牌虽然深耕细分领域,却已经建立起非常扎实的品牌力。
以一季度榜单为例,手机配件品牌CASETiFY通过持续的原创设计和IP合作,把手机壳这一高度同质化的品类做成了高溢价产品,单价可达数百元,深受年轻消费者欢迎。
再如三季度榜单中的书包品牌卡拉羊,长期专注学生书包这一细分赛道,通过减负、防下坠等产品创新,做到行业领先,并在开学季集中释放消费需求,首次跻身“全球品牌中国线强”。
还有一个品牌“金九”也很典型,是广东的区域月饼品牌,该品牌每年只在中秋节前后集中销售一个季度,全国层面的知名度并不算高,但凭借短时间内的强劲销售爆发,同样在三季度进入500强榜单,生动体现了我们国家统一大市场的消费潜力。
Q:既然是大数据模型打分,会不会出现一些山寨品牌或者侵权店铺也被识别出来?怎么区别“假货”或“山寨品牌”?
A:确实会有这个问题。市场自然竞争中,的确会有一些仿冒的“李鬼”品牌,这在大数据自然打分排名中也会出现。对此,我们既看数据,也靠专业判断,尽量从排名榜单中剔除。
首先,对于上榜品牌,确保其具备明确的主体公司和注册商标资质,从源头上排除无资质商家和明显侵权主体。
其次,对于历史上存在模仿争议、但已经形成稳定品牌认知、且消费者能够清晰区分的品牌,我们会结合其长期消费行为、复购情况和用户评价,尊重市场实际形成的品牌格局,审慎处理,而非简单“一刀切”剔除。
第三,对于存在争议、难以准确判断的品牌,我们会请行业专家进行复核,并综合参考公开媒体报道、消费者投诉记录以及行业黑名单等信息进行交叉验证。
总之,最终目的是既避免假货或侵权品牌混入,也不因主观判断误伤真正被消费者认可的品牌,真实反映真实的消费选择。
A:这是榜单线上消费特性决定的,由于奢侈品牌的线上渗透率还不高,大量消费还是通过线下门店进行的,单纯的线上代表性不够强,因此进行对比是不科学的。同样类型的还有汽车品牌,主要也是在线下门店消费,因此也都从榜单剔除了。
也是根据这个原则,在美妆类别中,线上渗透率比较高的奢品美妆产品都是保留了下来,这也是国际通行的做法。
一是看线上卖得多不多。比如,LV、爱马仕在主流电商平台基本没有官方店,或者只卖少量入门款,因此不进入榜单;
二看产品线是否完整。很多奢侈品牌在线上往往只放“试水款”,核心高价商品不卖,不进入榜单;但Coach、CK从包袋到衣服、配饰都有,覆盖不同价位,渗透率较高,因此也做了保留。
最后是参考行业共识。我们也对照了国际奢侈品协会、行业专家的意见,确保分类和业内一致。
所以,最终结果就是一些顶级奢侈品牌线上渗透率低,没有代表性,就没有参与排名;Coach、CK虽然也是“高端品牌”,但是线上产品线完整,运营力度高,因此进行了保留。这也符合榜单的设计原则,聚焦的是大众能买到、用得上的高品质品牌。
A:不会。指数是一套综合指标,价格只占一部分。“客单价”只在总评分里占不到10%,是衡量用户忠诚度的一个二级指标。其他消费者真实体验,比如搜索量、复购、会员、新品、好评率、质量打分、物流服务这些都有相应的权重,这也是数字平台的优势,为我们提供了综合运用这些指标的可能。
另外,榜单鼓励“物超所值”,更看重的是:花这个钱,值不值?而不是单纯看谁卖得贵。简单来说,贵≠好,好=大家用了都说好。榜单就是要找出那些真正品质高、口碑好的品牌,不是最贵的。
-
2026-01-01RTM体系:饮料企业竞争取胜的核心要素
-
2026-01-01“CBI500”榜单大揭秘它如何“定义”品牌高质量增长?
-
2026-01-01营养抗衰迈入六维时代!西班牙品牌概念180定义行业全新标准
-
2025-12-312025年终盘点“五界+二境”版图初成、十余款新车进驻“品牌专网”华为汽车业务大年将至
-
2025-12-29律师营销就是要主动打造律师品牌
-
2025-12-29OFweek人工智能网
